Course Design Case Study: Mitigating AI-related Cybersecurity Risks

Storyboarding

This storyboard provides a visual blueprint of my eLearning module, Mitigating AI-Related Cybersecurity Risks. It outlines the look, flow, and interactivity of each screen to help stakeholders visualize how learners will progress through the experience. This storyboard demonstrates my ability to translate content into an engaging, scenario-based learning design that incorporates branching paths, realistic dialogue, and clear instructional alignment. It serves as both a planning tool and a communication aid to ensure the project’s objectives, tone, and user experience are clearly understood before development.

Click for Full Storyboard Document

Usability Testing

The usability test evaluated the functionality, accessibility, and overall user experience of my eLearning prototype. During testing, a member of the target audience navigated the prototype in Articulate Review 360 while providing real-time feedback on clarity, navigation, design consistency, accessibility, and scenario realism in this document I created.

This process helped identify areas for improvement, such as clarifying navigation instructions, balancing text with multimedia, and enhancing accessibility features like text-to-speech. Conducting usability testing ensured that the learning experience was intuitive, engaging, and aligned with ADA/Section 508 standards before final development.

Click for Full Usability Document

Scenario-based learning

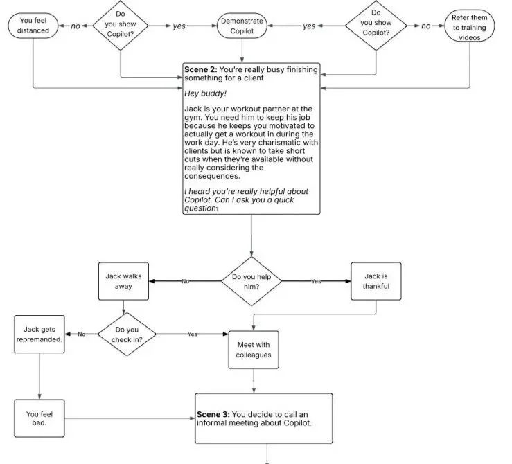
Scenario-based assessment allows learners to practice relevant skills like making decisions in the workplace. This flow chart was created as part of a larger course on cybersecurity and mitigating risk related to employee use of unapproved AI systems.

A flowchart is a powerful planning tool for scenario-based learning because it maps out the different paths learners can take based on their choices. By visually laying out scenes, decisions, and consequences, a flowchart ensures that each branch aligns with the course objectives and reinforces key concepts related to identified learning goals. It also helps designers anticipate learner responses.

click to view full branching scenario flowchart